当前位置: 网站首页  >> 公告通知  >> 查看详情
 
     
 
 

关于成果评价申请受理名单(第二批)公告

 
 
发布日期:2021-12-31 17:18:48     访问次数:1645

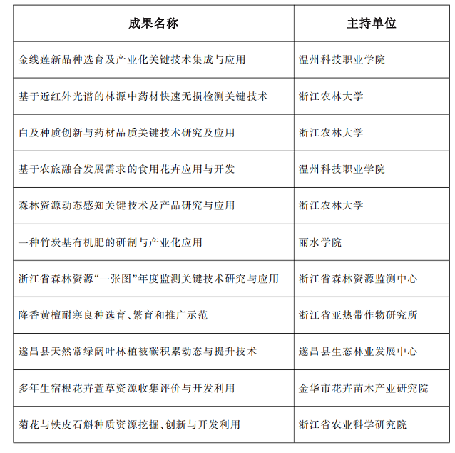
  2021年12月21日至31日,共收到以下项目成果评价申请,经审核,符合评价申请要求,现对受理名单(第二批)予以公布。
  2022年成果评价工作将于1月4日开始,如有成果评价需求的项目请按要求准备相关材料,及时提交评价申请。

联系人:沈丽,联系电话:0571-87399081    

邮寄地址:浙江省杭州市凯旋路226号1431室  

邮箱:zjslxh2013@163.com


                                浙江省林学会

                               2021年12月31日

图片.png




[关闭窗口]
 
     
 
行业站点  
  • 联系我们
  • 网站地图
  • 隐私声明